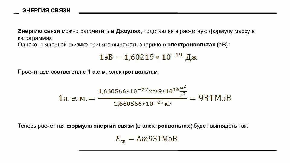
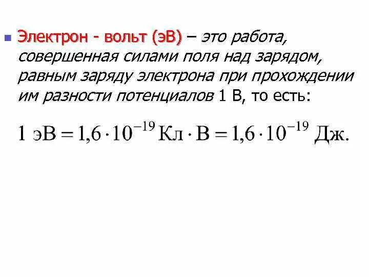
Электрон вольт сколько