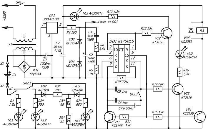
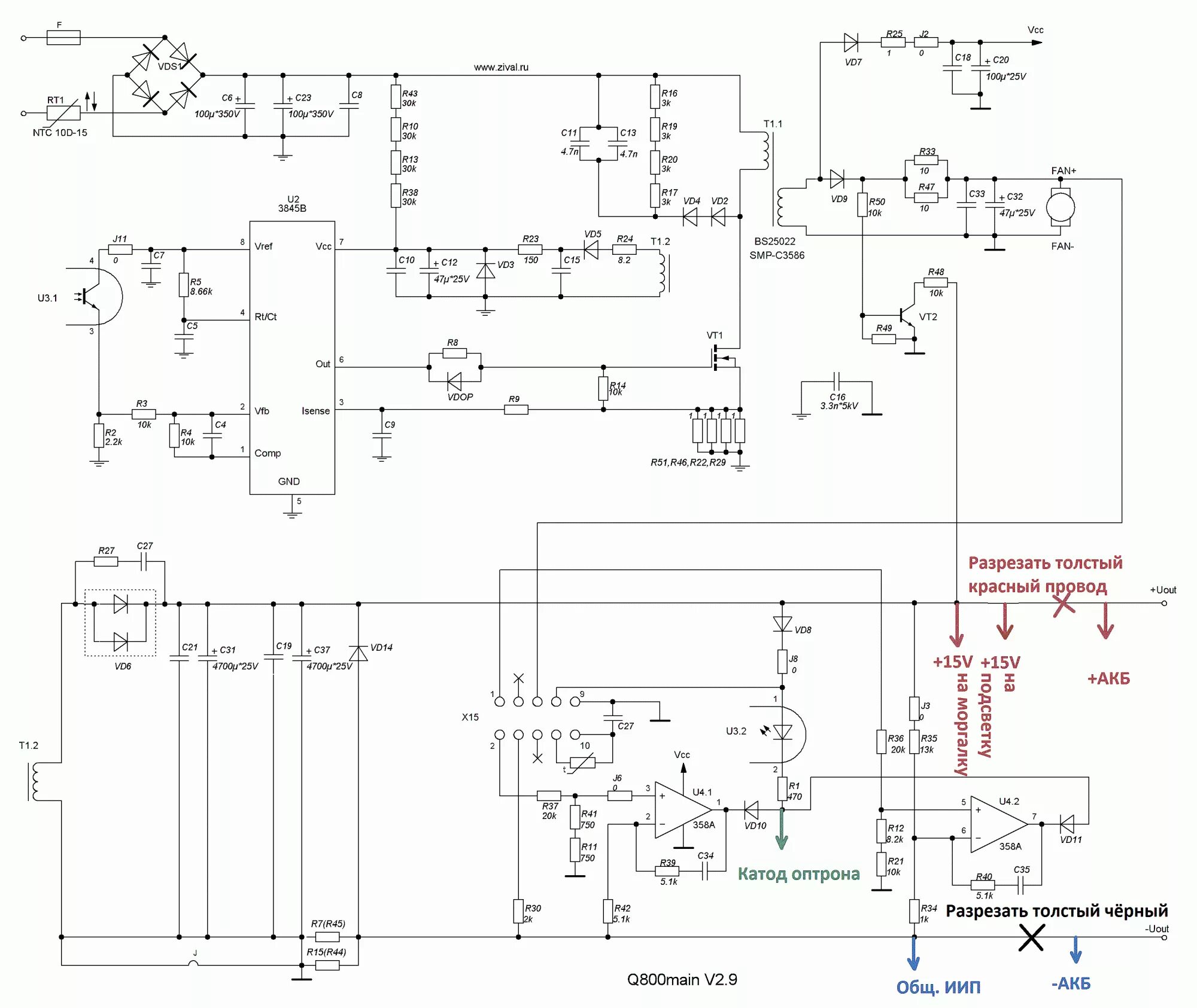
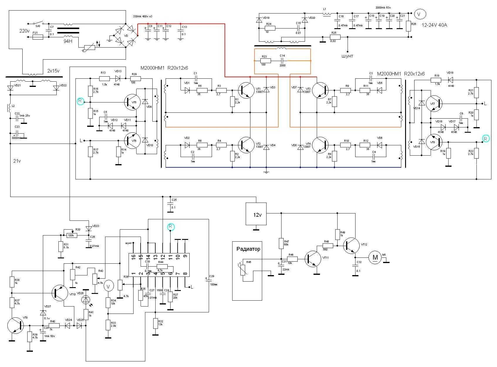
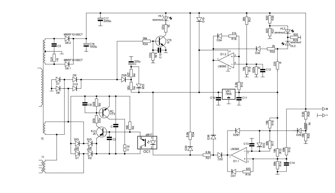
Электросхема зарядного орион