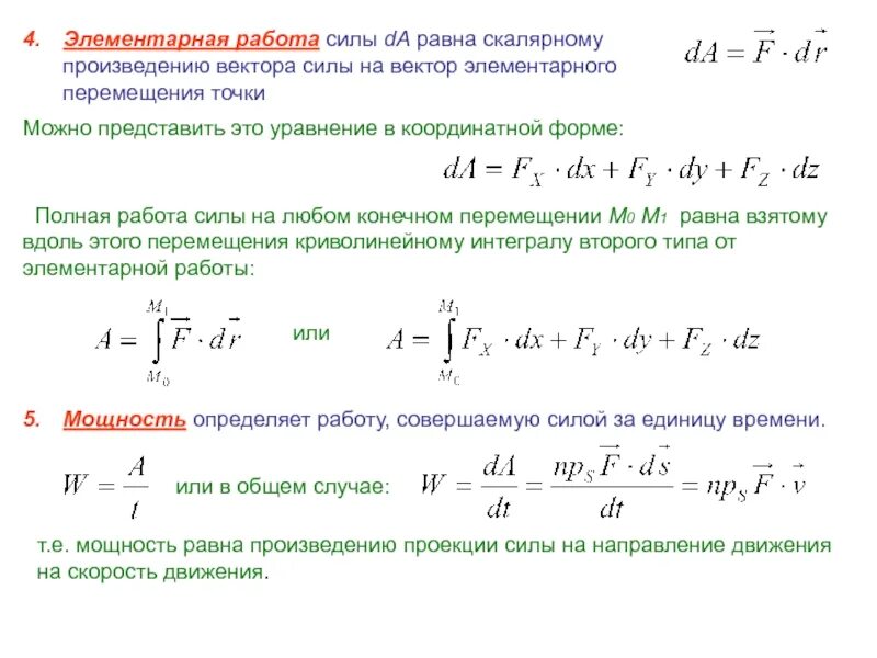
Элементарная работа силы формула