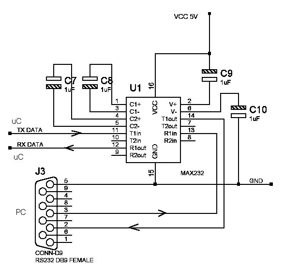
Эмуляция rs232