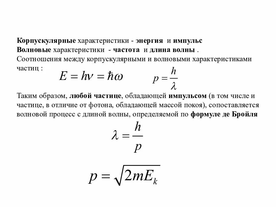
Энергия через длину волны