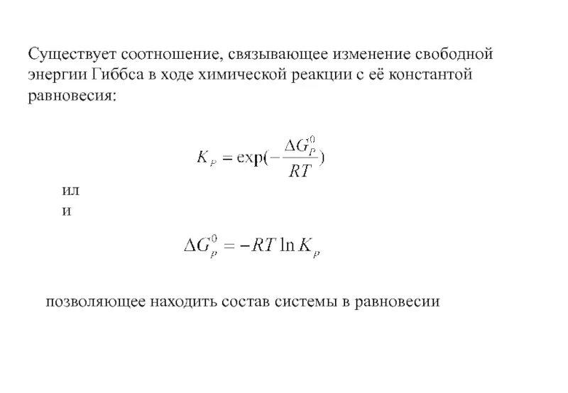
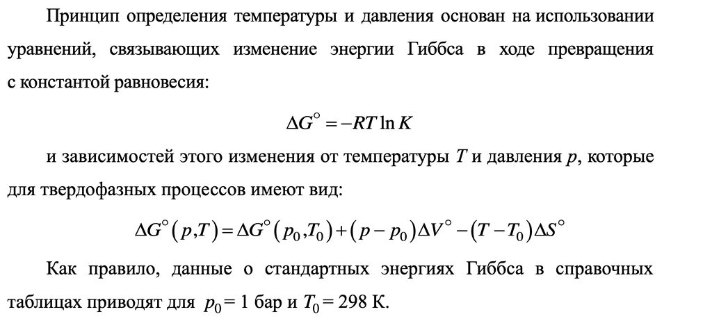
Энергия гиббса при равновесии