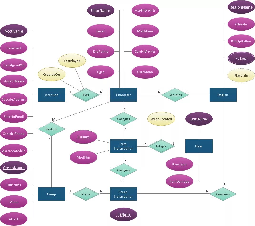
Entity display