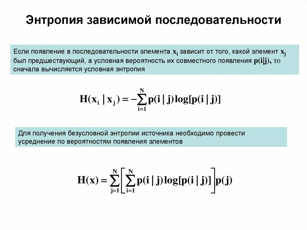
Энтропия c