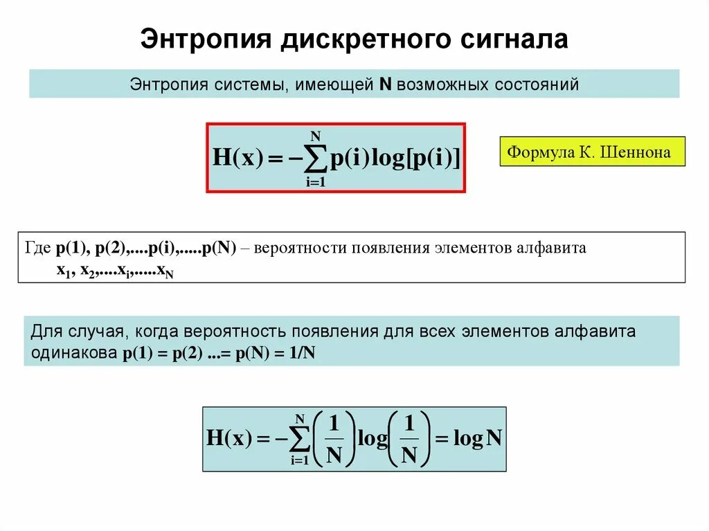
Энтропия хср