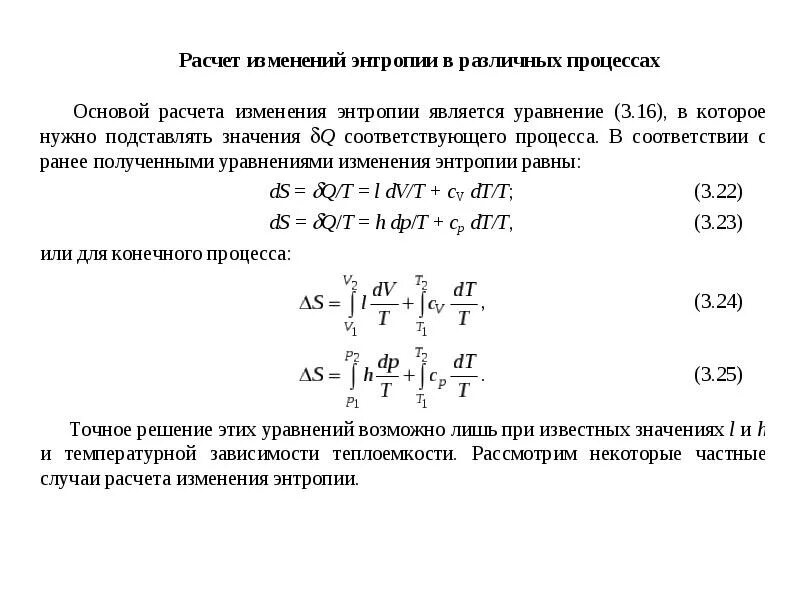
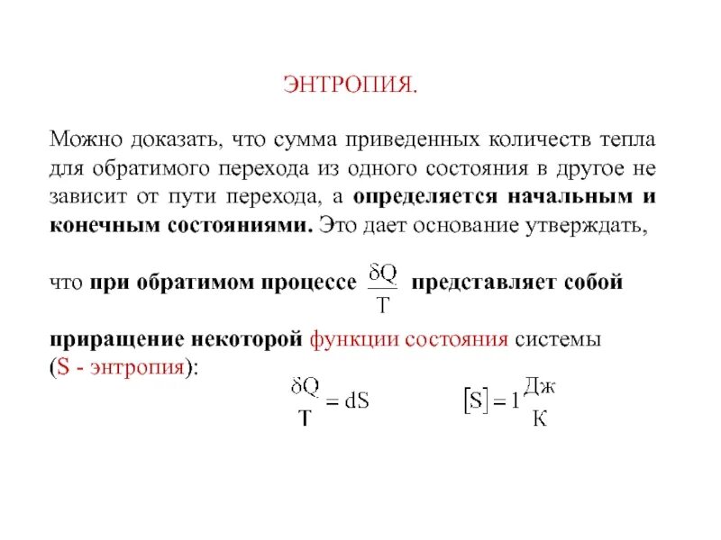
Энтропия тесто