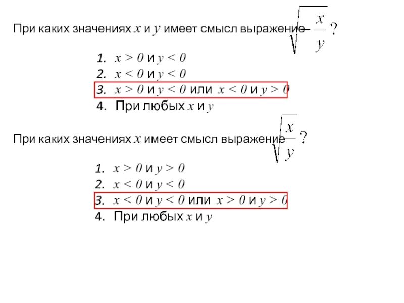
Если х 0 то у 0