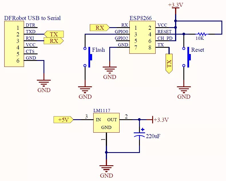
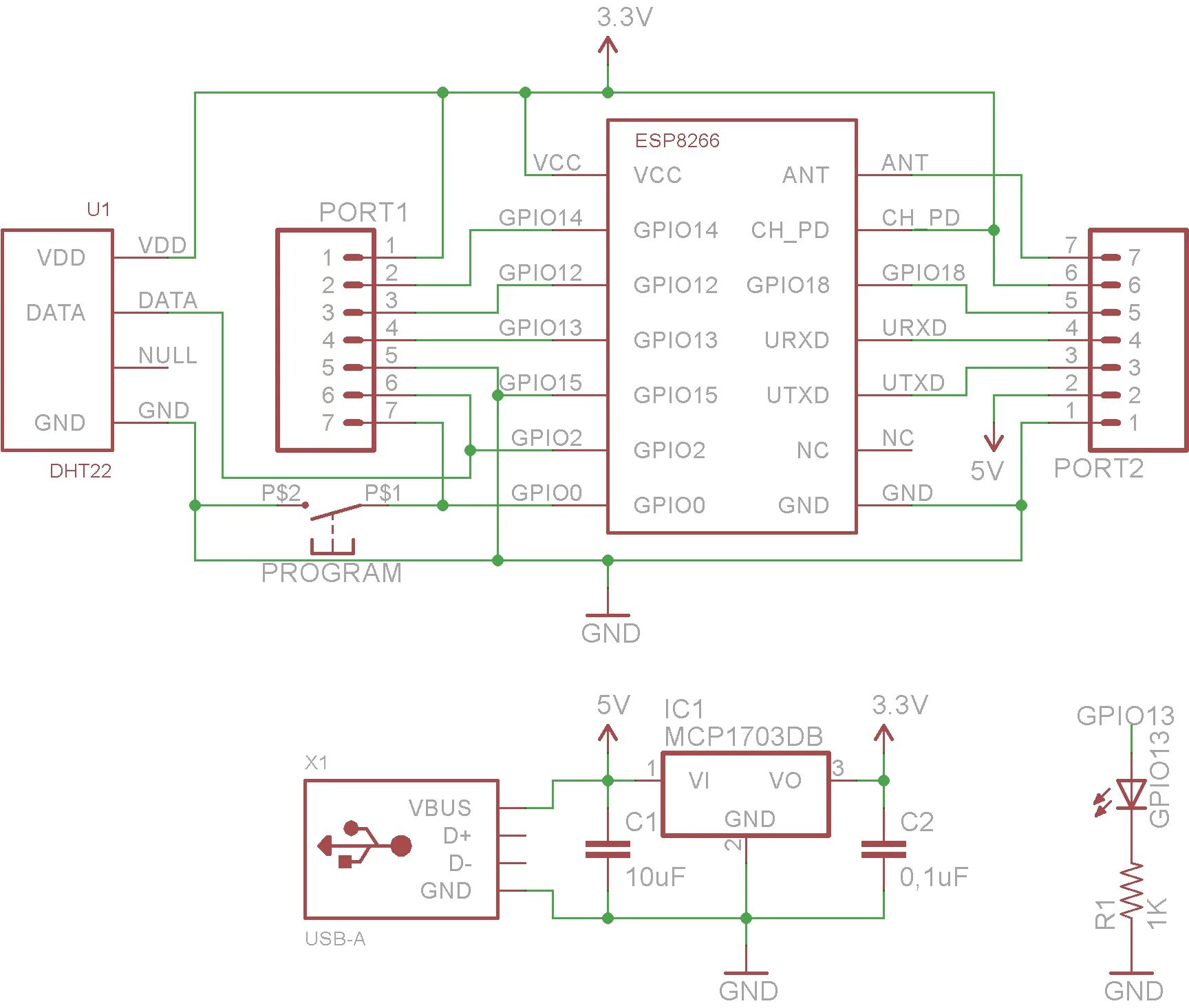
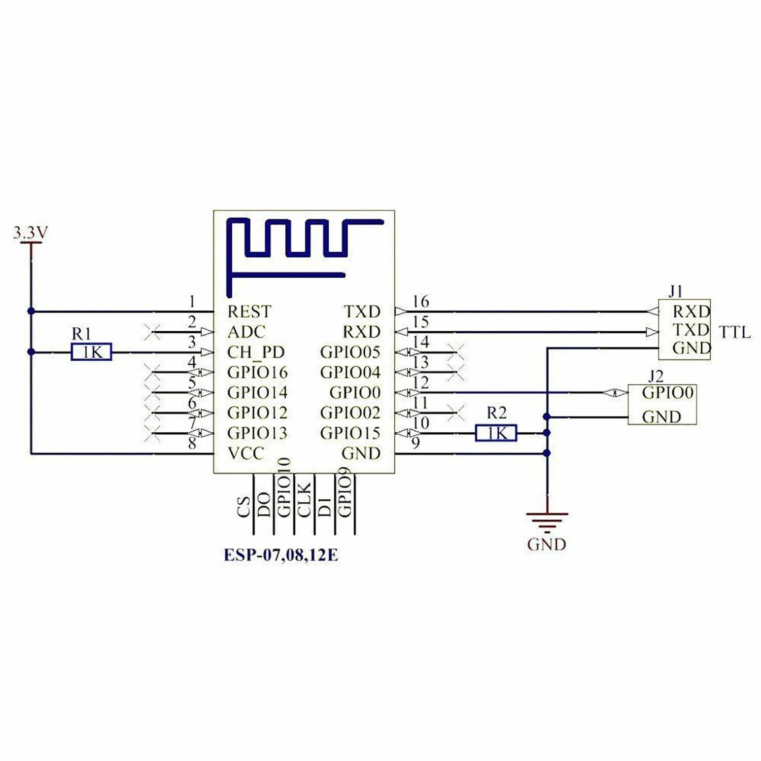
Esp8266 подключение к wifi