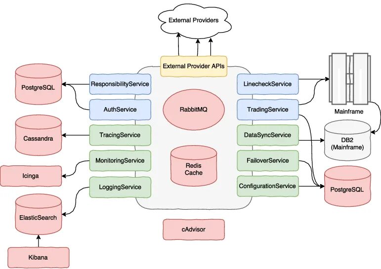
External provider