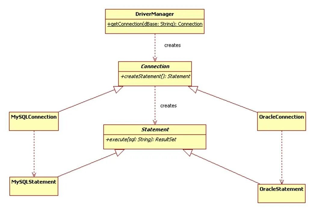
Фабричный метод c