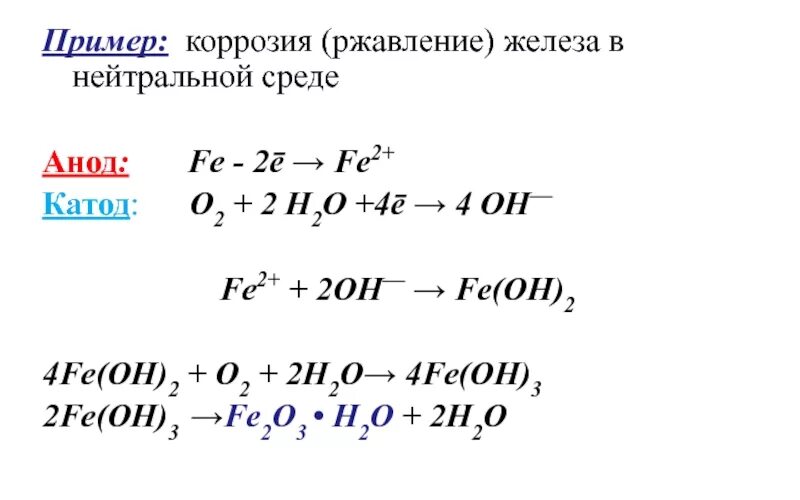
Fe ni реакция