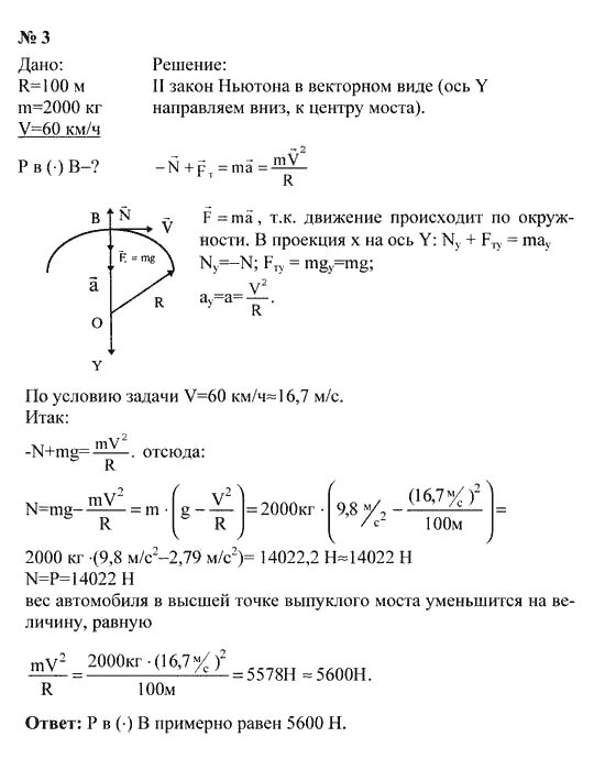
Физика 9 класс упр 31