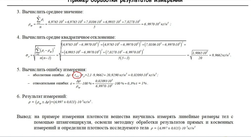
Физика лаб работа