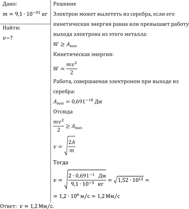
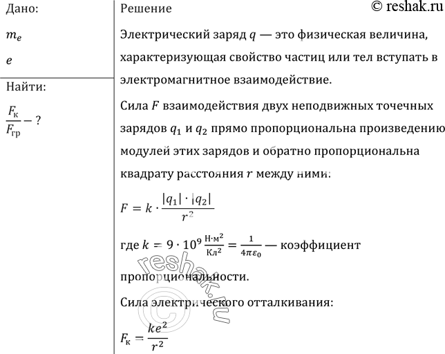
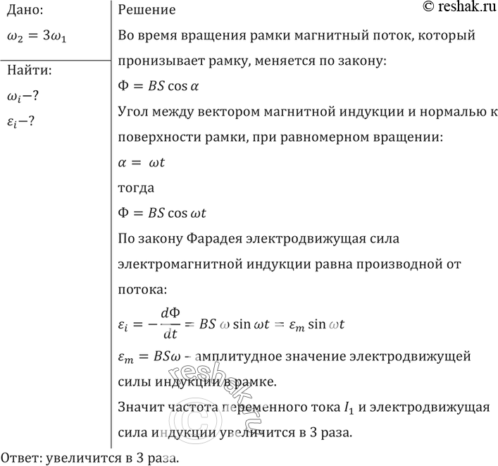
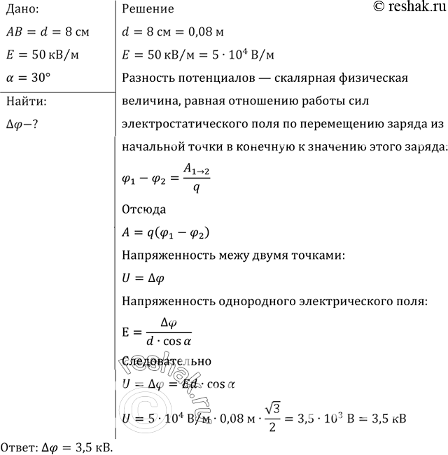
Физика вариант 6