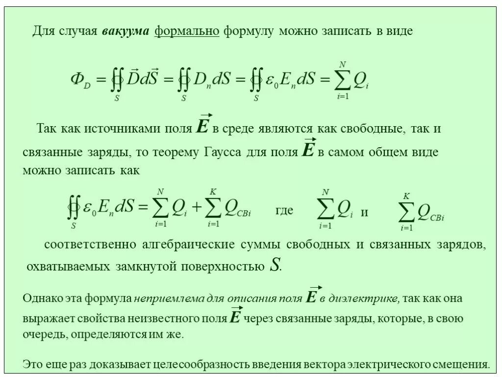
Формально формула