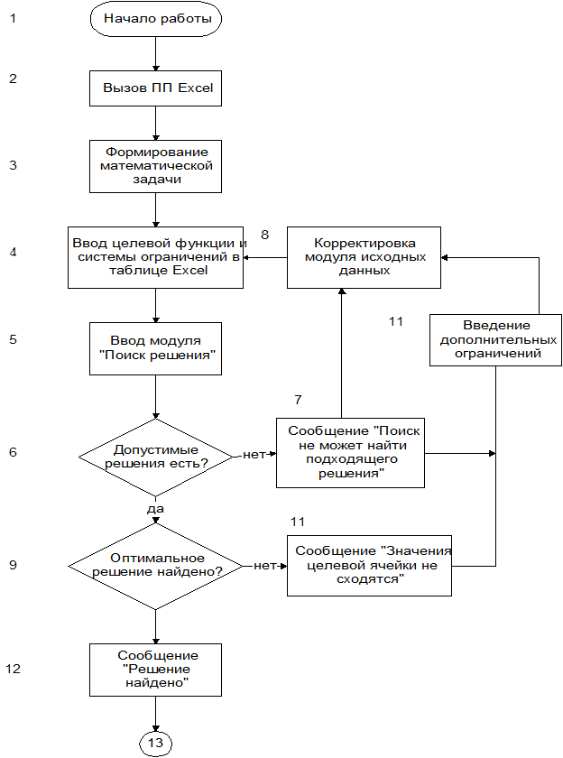
Формирование исходных данных