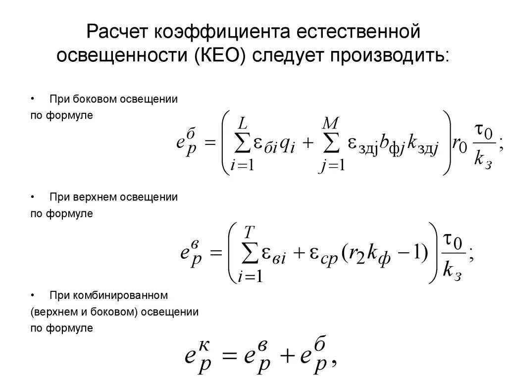
Формула коэффициента освещенности