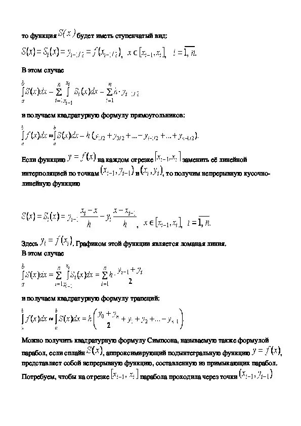
Формула прямоугольника трапеции симпсона