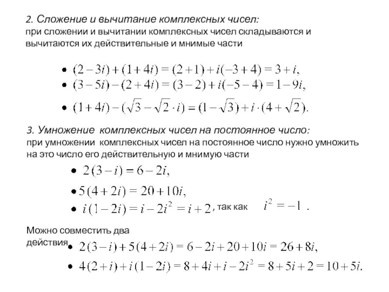
Формула сложения чисел