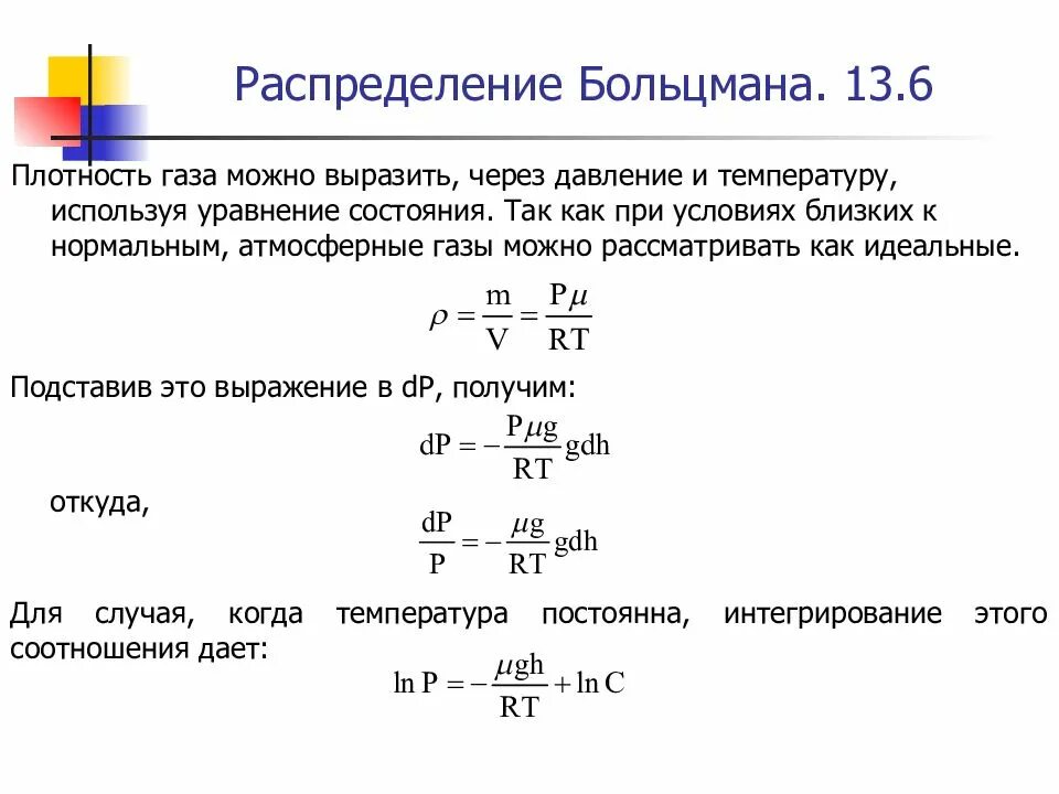
Формула температуры через объем