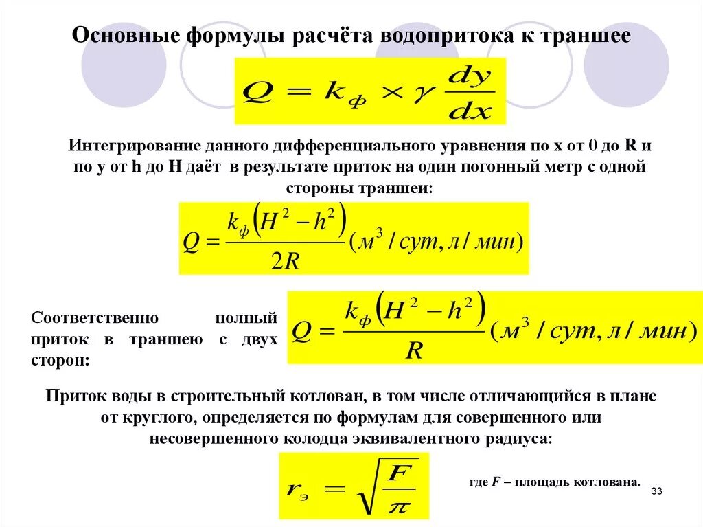
Формула траншеи