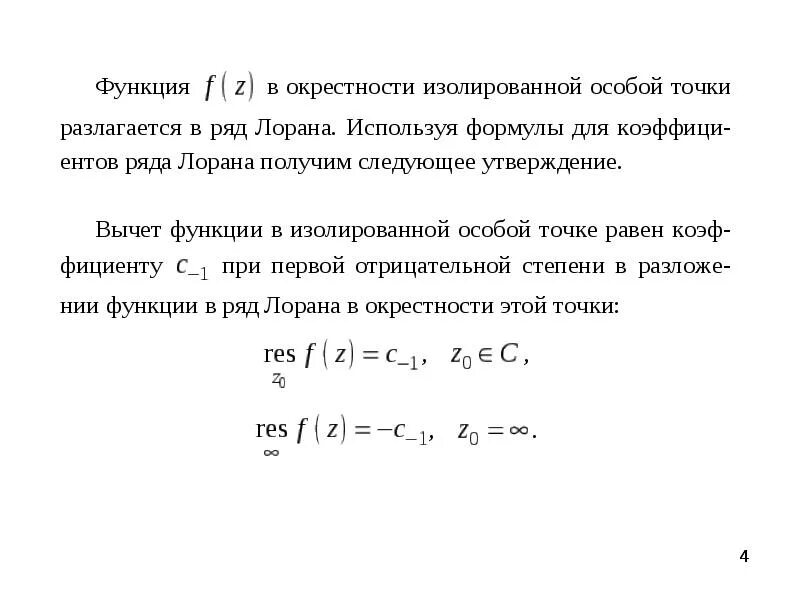
Формула вычета