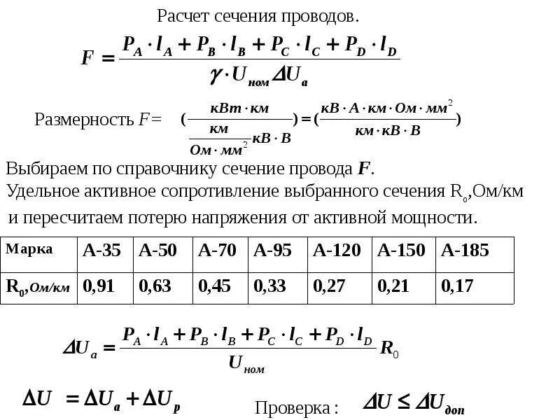
Формула вычисления сечения