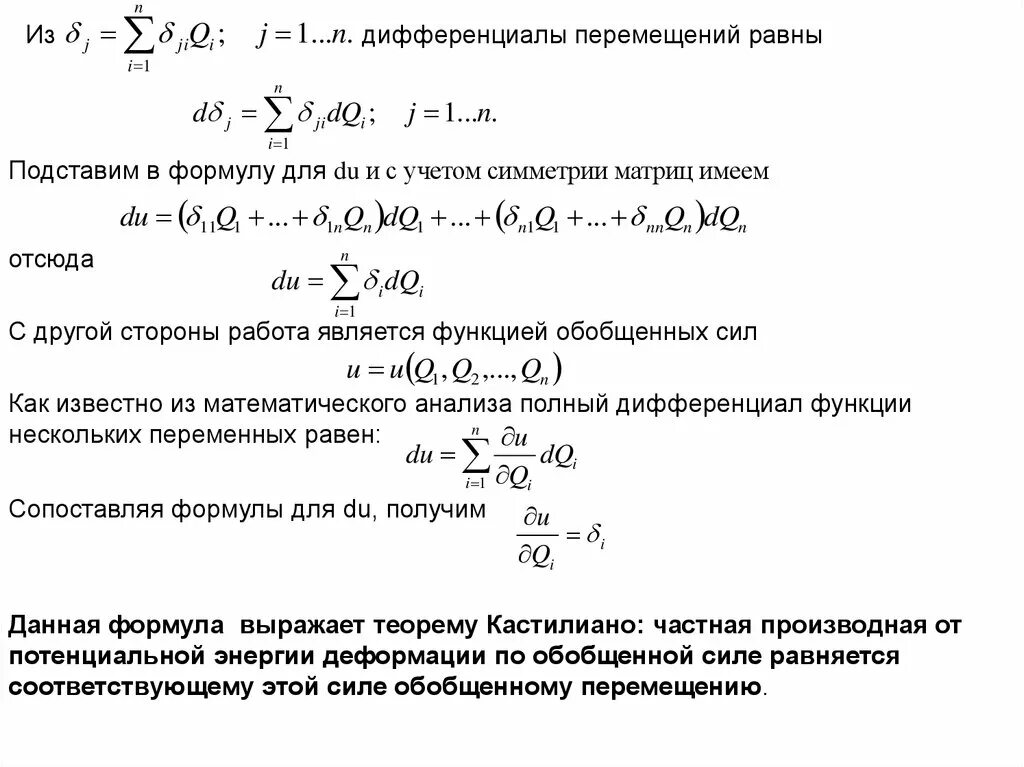
Формулы равного движения