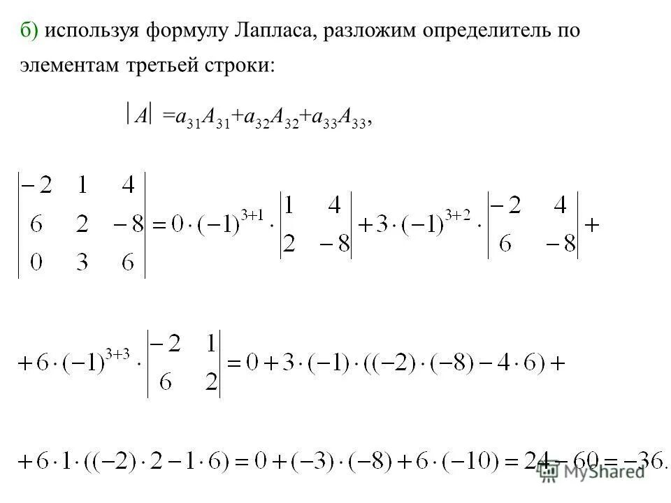
Формулы разложения определителя