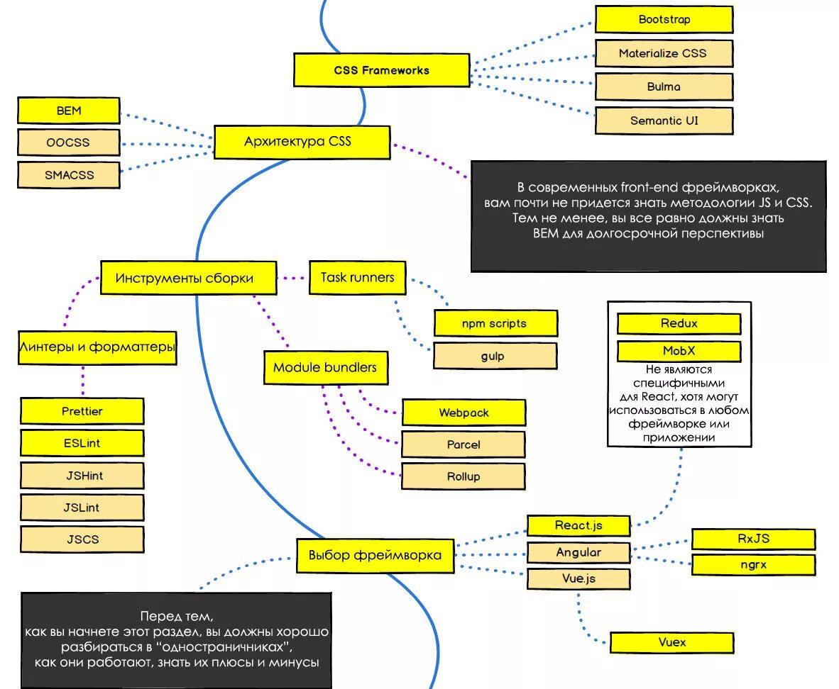
Frontend что нужно