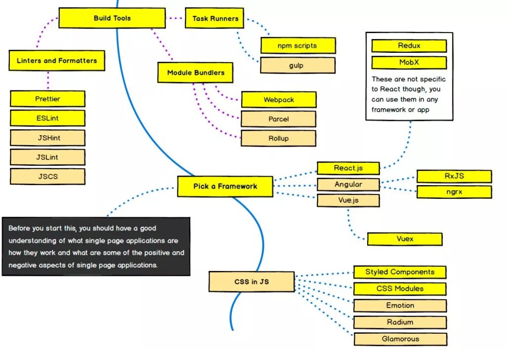
Frontend обучение