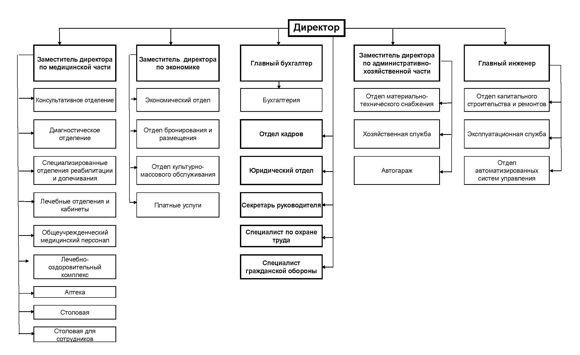
Фсс после объединения