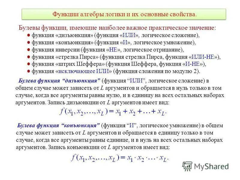
Функции алгебры логики булевы функции