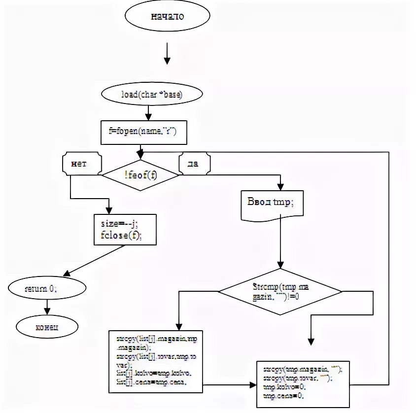
Функции load