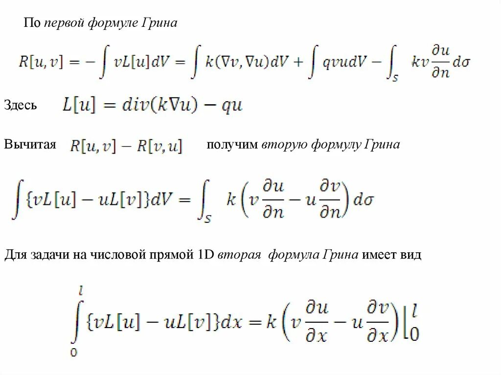
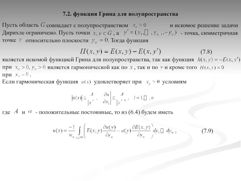
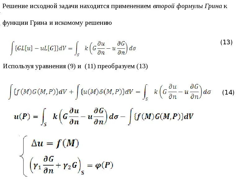
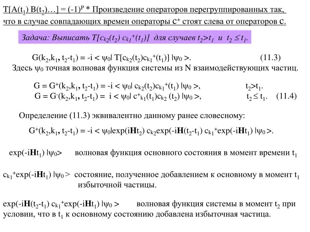
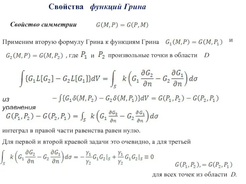
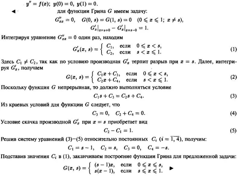
Функции в грине