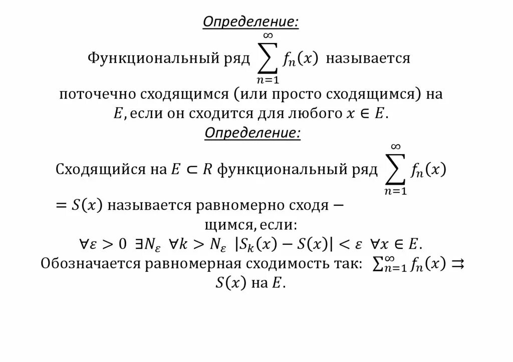
Функциональное определение