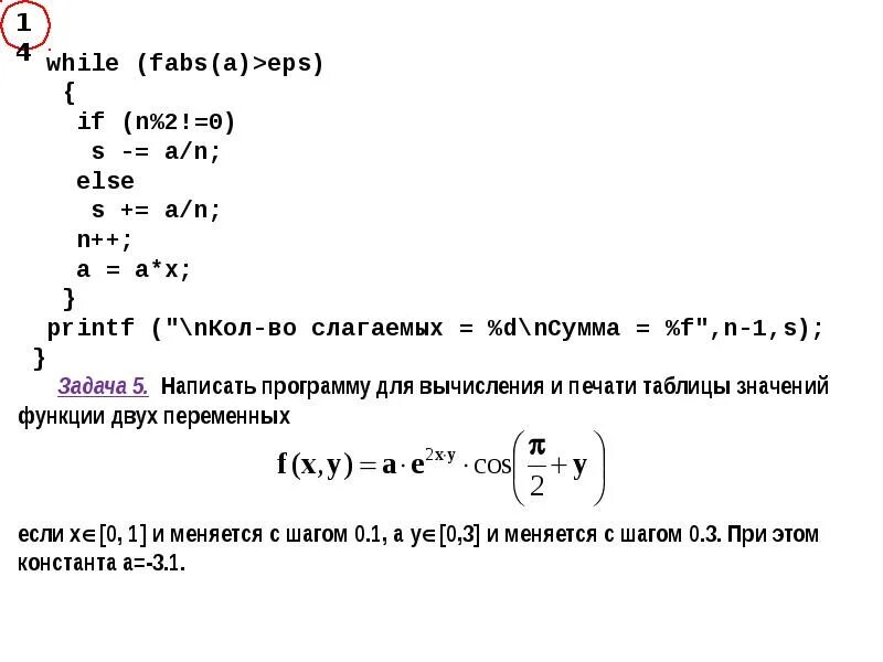
Функция fabs