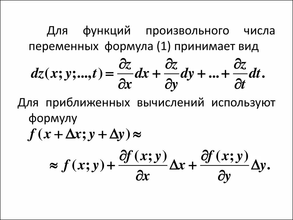
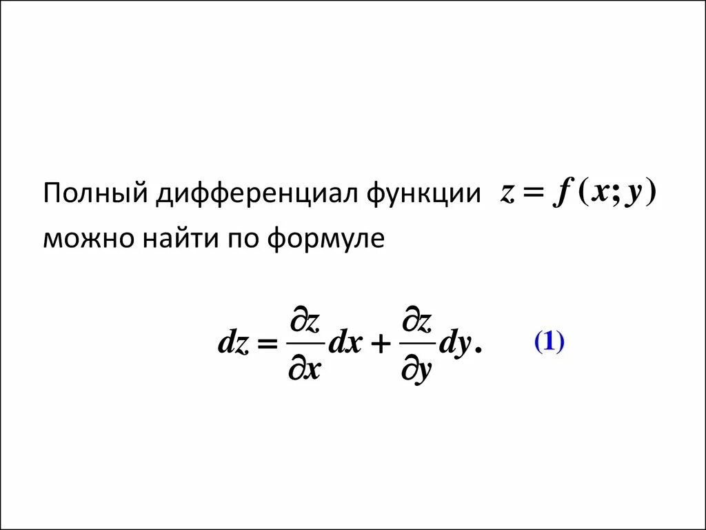
Функция нескольких переменных формула