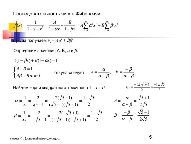
Функция последовательности чисел