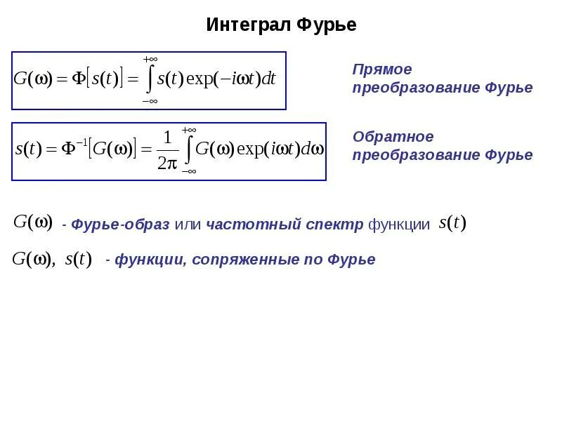
Функция преобразования фурье