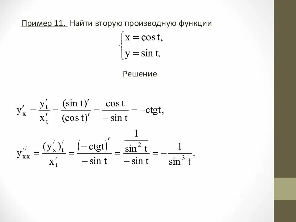
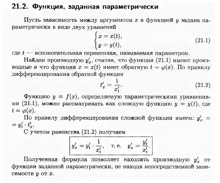
Функция задана параметрически