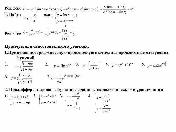
Функция задана параметрически найти у