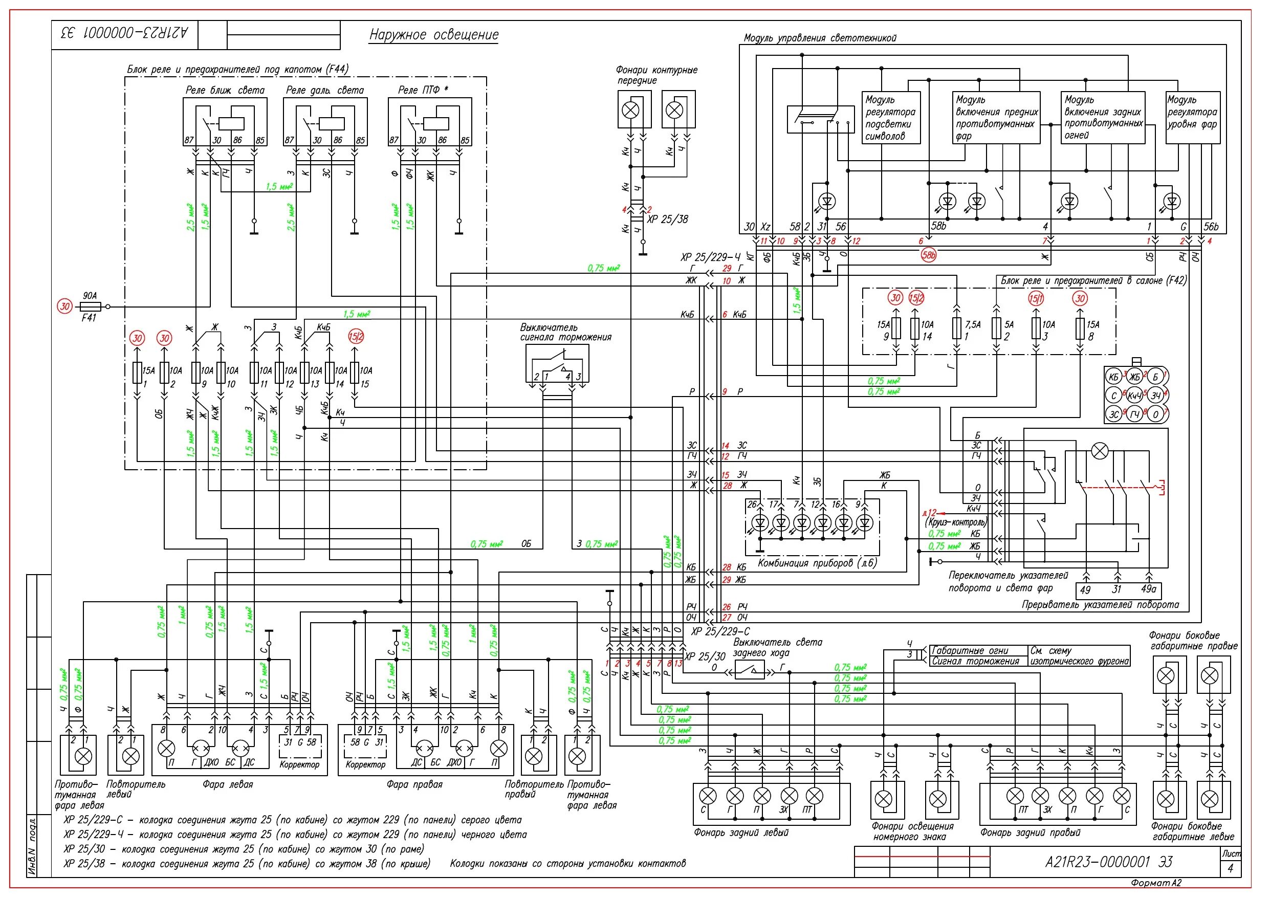
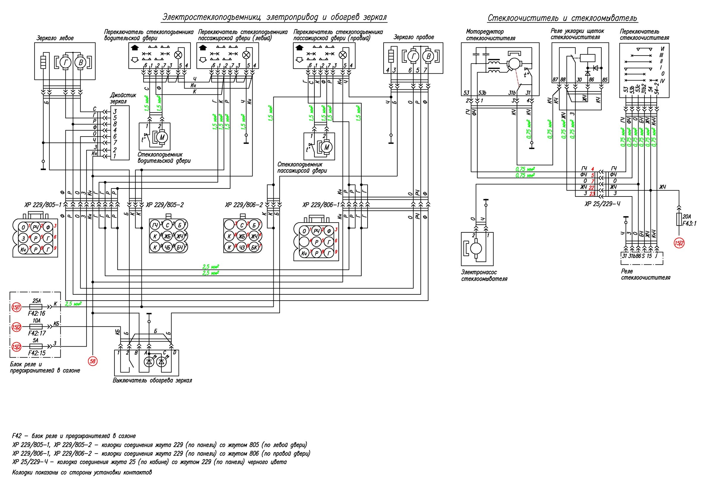
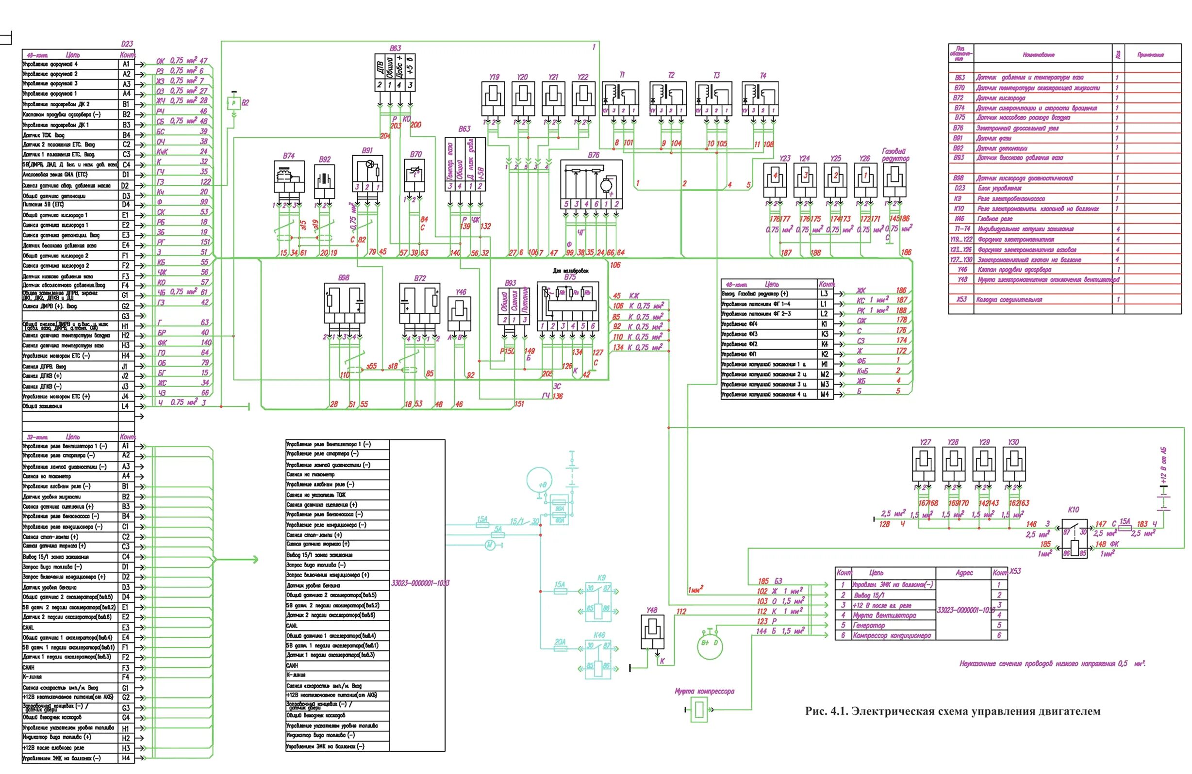
Газель next схемы