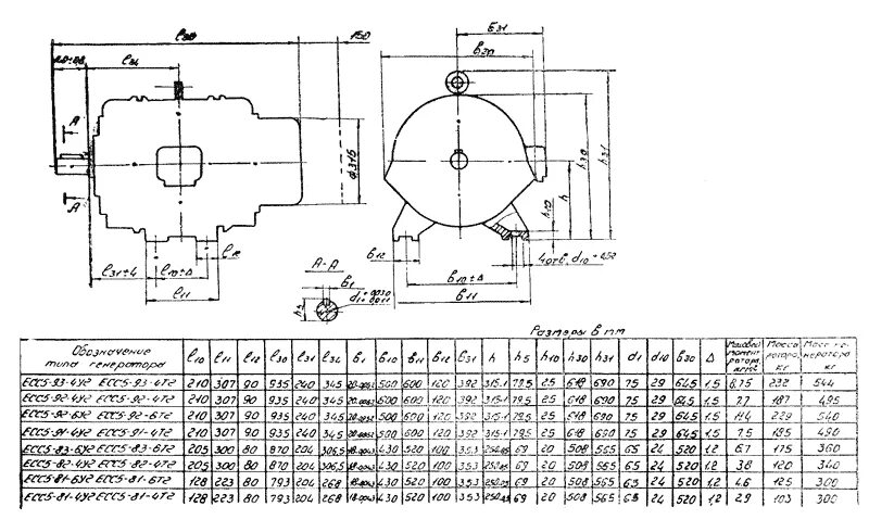
Генератор 4 гц