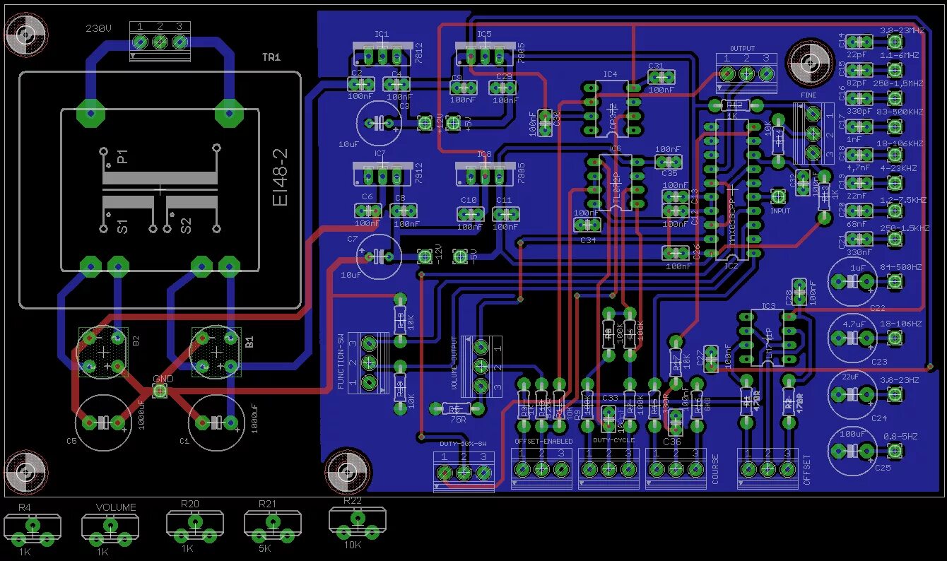
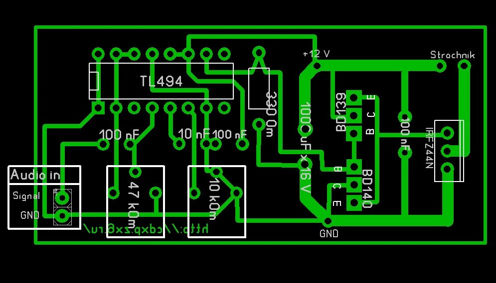
Генератор платов