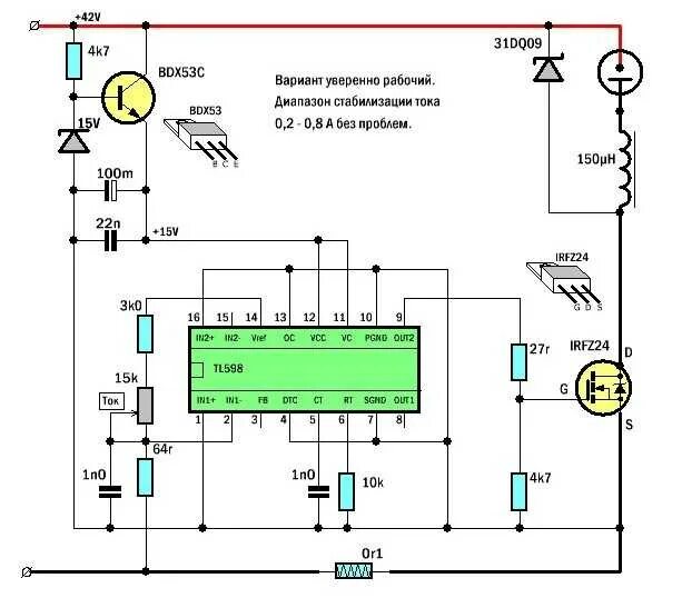
Генерация шим