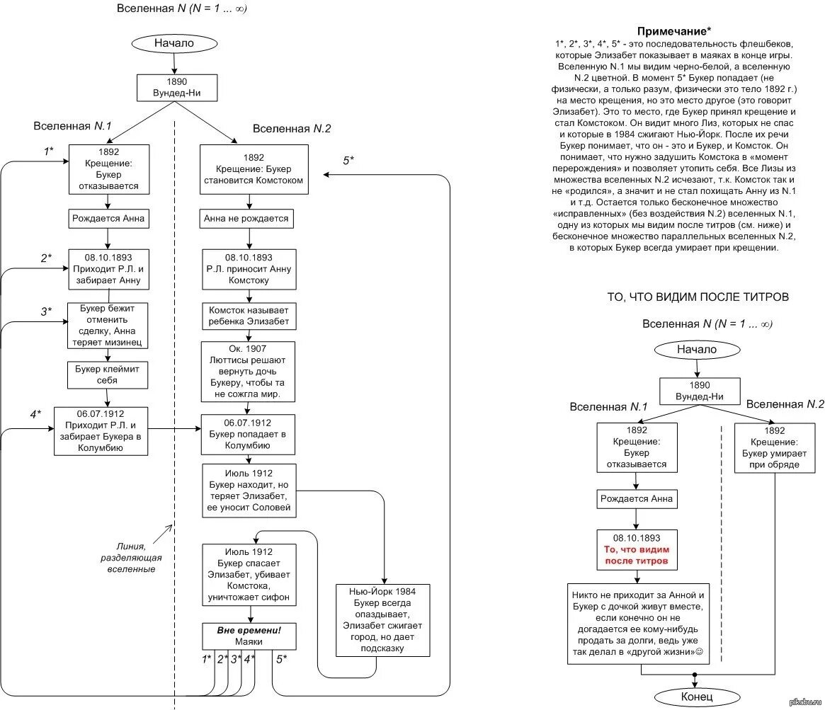
Генерация сюжета