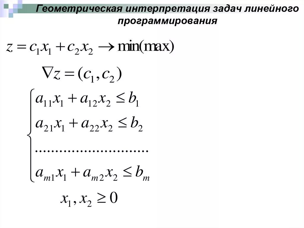
Геометрическое решение задачи линейного программирования