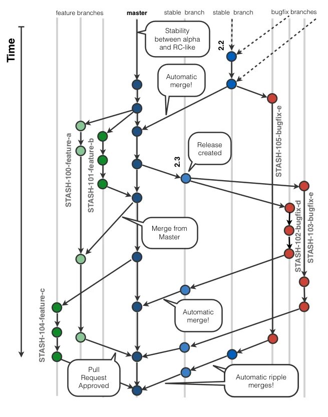
Git merge branch