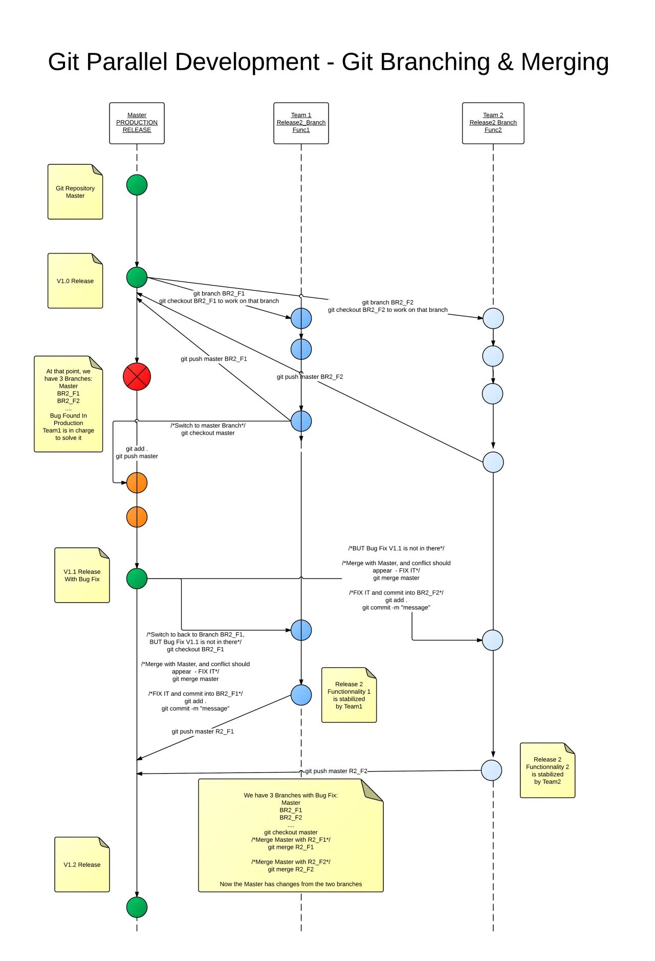
Git работа в команде